What is surge current? Why can discharge teeth suppress and absorb surge current?
I. What is Surge Current? Surge current refers to a peak current or overload current that is much larger than the steady-state current, generated at the moment the power is switched on or when a circuit malfunctions. A surge is also called a transient pulse.
Essentially, a surge is a violent pulse that occurs within a fraction of a second.
.png)
Due to the nonlinearity of the circuit itself, the surge current may be higher than the pulse of the power supply itself; or due to interference from the power supply or other parts of the circuit caused by its own or external spike pulses, or from external factors such as lightning or ESD, it is very likely that the circuit will burn out in an instant during a surge, such as PN junction capacitor breakdown, resistor burnout, etc. Surge current protection is a protection circuit designed using the sensitivity of nonlinear components to high frequencies (surges). A simple and commonly used design is a parallel combination of large and small capacitors and a series inductor.
The sources of surges in power supply systems are divided into external (due to lightning) and internal (electrical equipment start-up, shutdown, and faults, etc.).
From an electronics perspective, the sources of system surges are defined as lightning, static electricity, and switching circuits.
II. Surge Suppression Solutions
There are two common surge suppression solutions: one is to use fusible resistors (fuse resistors), and the other is to use voltage clamping devices (surge discharge tubes, varistors, etc.).
According to the surge (impulse) immunity test method in GB/T17626.5, surges are applied 10 times each at four phases of the mains power: 0°, 90°, 180°, and 270°.
III. Discharge Gap
A discharge gap, also called a discharge gap or spark gap, is a pair of acute-angled triangles created using copper foil layers during PCB routing.
These triangles must be placed on a separate layer from the PCB components and must not be covered by solder mask or similar materials.
During surge or ESD testing, a high voltage will be generated across the common-mode inductor, causing arcing.
If the inductor is too close to surrounding components, it may damage them.
Therefore, a discharge tube can be connected in parallel to suppress its voltage.
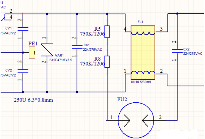
As shown in the diagram, FU2 is a gas discharge tube connected in parallel across the common-mode inductor, which effectively extinguishes arcs.
.png)
Gas discharge tubes offer excellent arc suppression, but they are relatively expensive. In many cases, during PCB design, we place discharge teeth across the common-mode inductor, allowing the inductor to discharge through the tips of these teeth. This reduces or even eliminates discharge through other paths, protecting surrounding and downstream components.
These discharge teeth discharge through air. Therefore, it's crucial to ensure they are not aligned with the common-mode inductor during design. While this method offers some protection, in applications frequently exposed to surge currents, voltages, and ESD, using these discharge teeth can easily lead to carbon buildup, eventually causing short circuits and defeating the original design purpose.
Essentially, a surge is a violent pulse that occurs within a fraction of a second.
.png)
Due to the nonlinearity of the circuit itself, the surge current may be higher than the pulse of the power supply itself; or due to interference from the power supply or other parts of the circuit caused by its own or external spike pulses, or from external factors such as lightning or ESD, it is very likely that the circuit will burn out in an instant during a surge, such as PN junction capacitor breakdown, resistor burnout, etc. Surge current protection is a protection circuit designed using the sensitivity of nonlinear components to high frequencies (surges). A simple and commonly used design is a parallel combination of large and small capacitors and a series inductor.
The sources of surges in power supply systems are divided into external (due to lightning) and internal (electrical equipment start-up, shutdown, and faults, etc.).
From an electronics perspective, the sources of system surges are defined as lightning, static electricity, and switching circuits.
II. Surge Suppression Solutions
There are two common surge suppression solutions: one is to use fusible resistors (fuse resistors), and the other is to use voltage clamping devices (surge discharge tubes, varistors, etc.).
According to the surge (impulse) immunity test method in GB/T17626.5, surges are applied 10 times each at four phases of the mains power: 0°, 90°, 180°, and 270°.
III. Discharge Gap
A discharge gap, also called a discharge gap or spark gap, is a pair of acute-angled triangles created using copper foil layers during PCB routing.
These triangles must be placed on a separate layer from the PCB components and must not be covered by solder mask or similar materials.
During surge or ESD testing, a high voltage will be generated across the common-mode inductor, causing arcing.
If the inductor is too close to surrounding components, it may damage them.
Therefore, a discharge tube can be connected in parallel to suppress its voltage.
As shown in the diagram, FU2 is a gas discharge tube connected in parallel across the common-mode inductor, which effectively extinguishes arcs.
.png)
Gas discharge tubes offer excellent arc suppression, but they are relatively expensive. In many cases, during PCB design, we place discharge teeth across the common-mode inductor, allowing the inductor to discharge through the tips of these teeth. This reduces or even eliminates discharge through other paths, protecting surrounding and downstream components.
These discharge teeth discharge through air. Therefore, it's crucial to ensure they are not aligned with the common-mode inductor during design. While this method offers some protection, in applications frequently exposed to surge currents, voltages, and ESD, using these discharge teeth can easily lead to carbon buildup, eventually causing short circuits and defeating the original design purpose.
Mar 17,2026